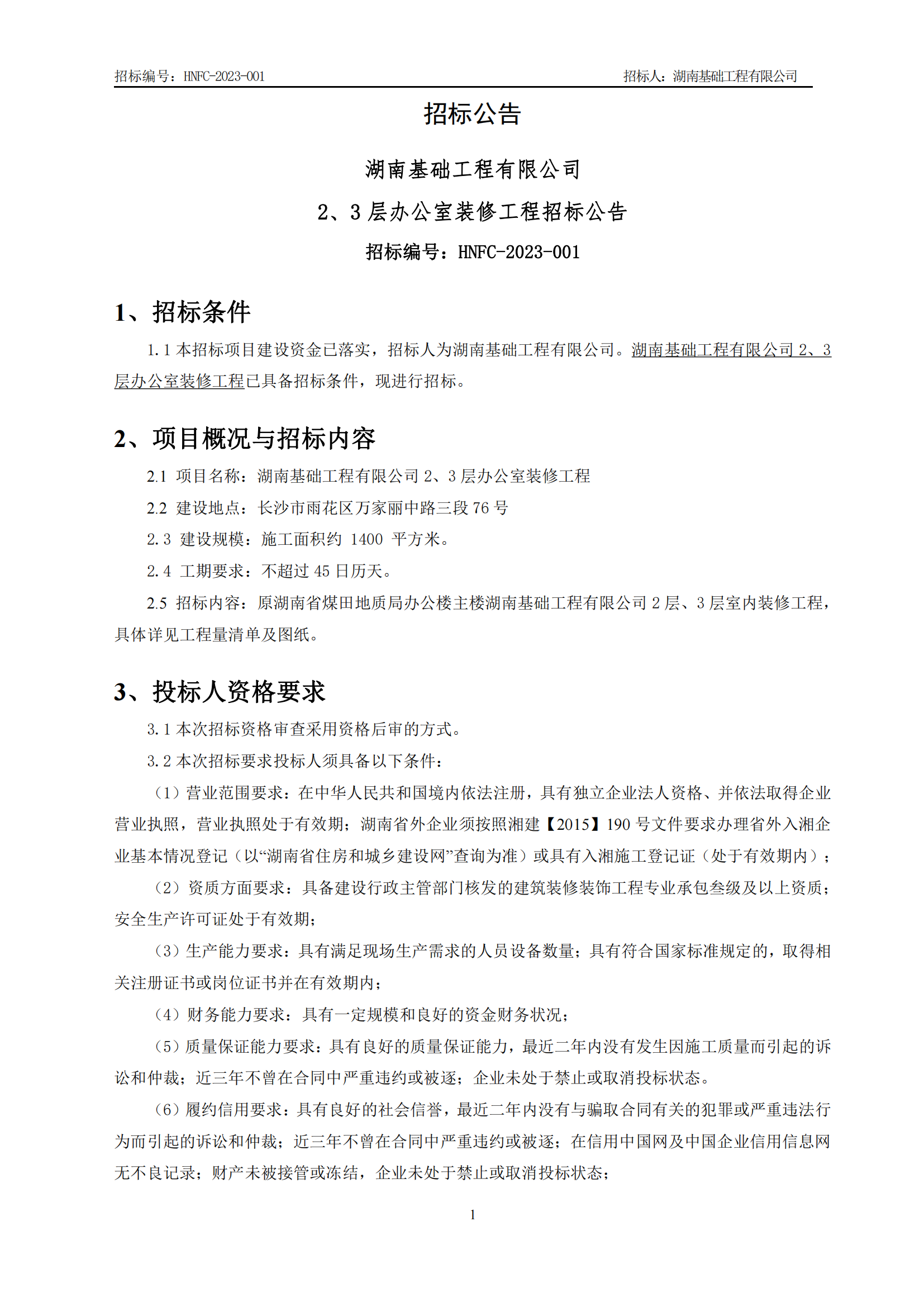
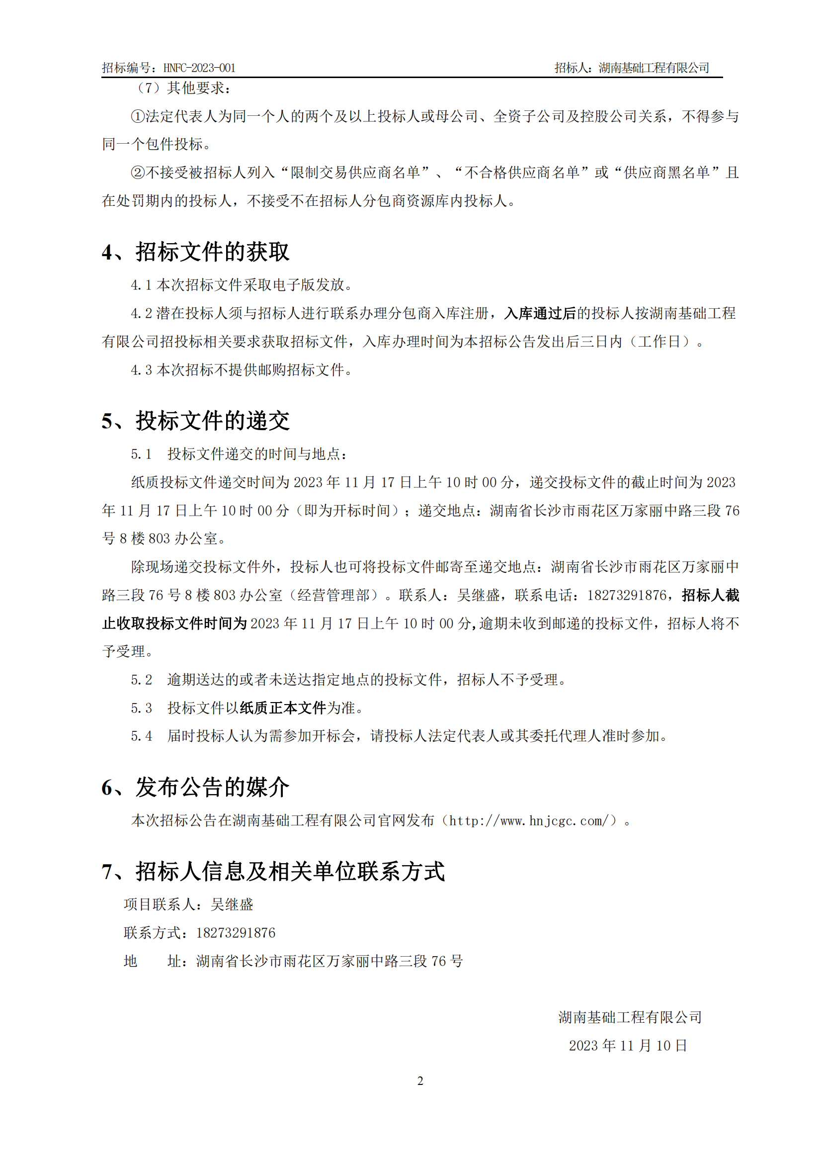
pg麻将胡了(官方版)

关于pg麻将胡了(官方版)2、3层办公室装修工程的招标通告

2023-11-10 0
分享链接:

1.png

2.png

To Top
网站地图